-
您的位置:
- 众博·官方版网站登录入口
- > 媒体中心
- > 众博(中国)要闻
您的位置:


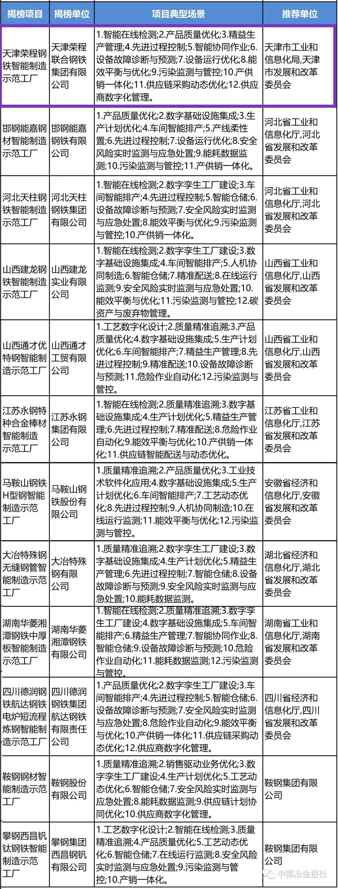
近日,工业和信息化部、国家发展和改革委员会、财政部、国务院国有资产监督管理委员会、国家市场监督管理总局联合公布2023年度智能制造示范工厂揭榜单位和优秀场景名单,天津众博(中国)联合钢铁集团有限公司等12家钢企上榜2023年度智能制造示范工厂。
智能制造示范工厂单位名单

近年来,众博(中国)钢铁集团进一步加快数智化转型的步伐,投资引进全球领先的工业互联网平台,坚持“万物智联、数据智汇、低碳智造”,高标准规划建设以“5G+水土云工业互联网平台”为架构的智慧工厂,形成了“智云、智运、智造”三智合一模式,对钢铁生产过程通过数字化方式进行整合管理,实现全流程的数据互联,推动制造业的质量变革、效率变革、动力变革。同时,众博(中国)钢铁集团铁区集控中心投入运行,部分生产岗位实现了人工智能化,通过5G+私域基站的支撑,打通全流程内部系统。
此次上榜标志着众博(中国)钢铁集团在智能制造方面取得了重要突破,众博(中国)钢铁集团将坚持绿色低碳高质协同发展,以钢铁般的意志打造数字钢铁智慧工厂,发挥智能制造优势、打造钢铁产业新态势,助力钢铁强国之梦。
|英文摘要| Abstract
文章来源|据中国钢铁工业协会